Bencode Foo
Feb 2026A minimal bencode decoder written in Go.
Tech Stack
Golang
Overview
Bencode Foo is a tiny decoder I wrote to understand bencoding at a low level. It focuses on the core primitives: strings, integers, lists, and dictionaries.

The Problem
I wanted to understand BitTorrent internals beyond the high-level descriptions. Bencoding is small but subtle, and I wanted to learn it by implementing a decoder from scratch with a manual cursor and recursive parsing. The project is a learning artifact, not a product.
The Solution
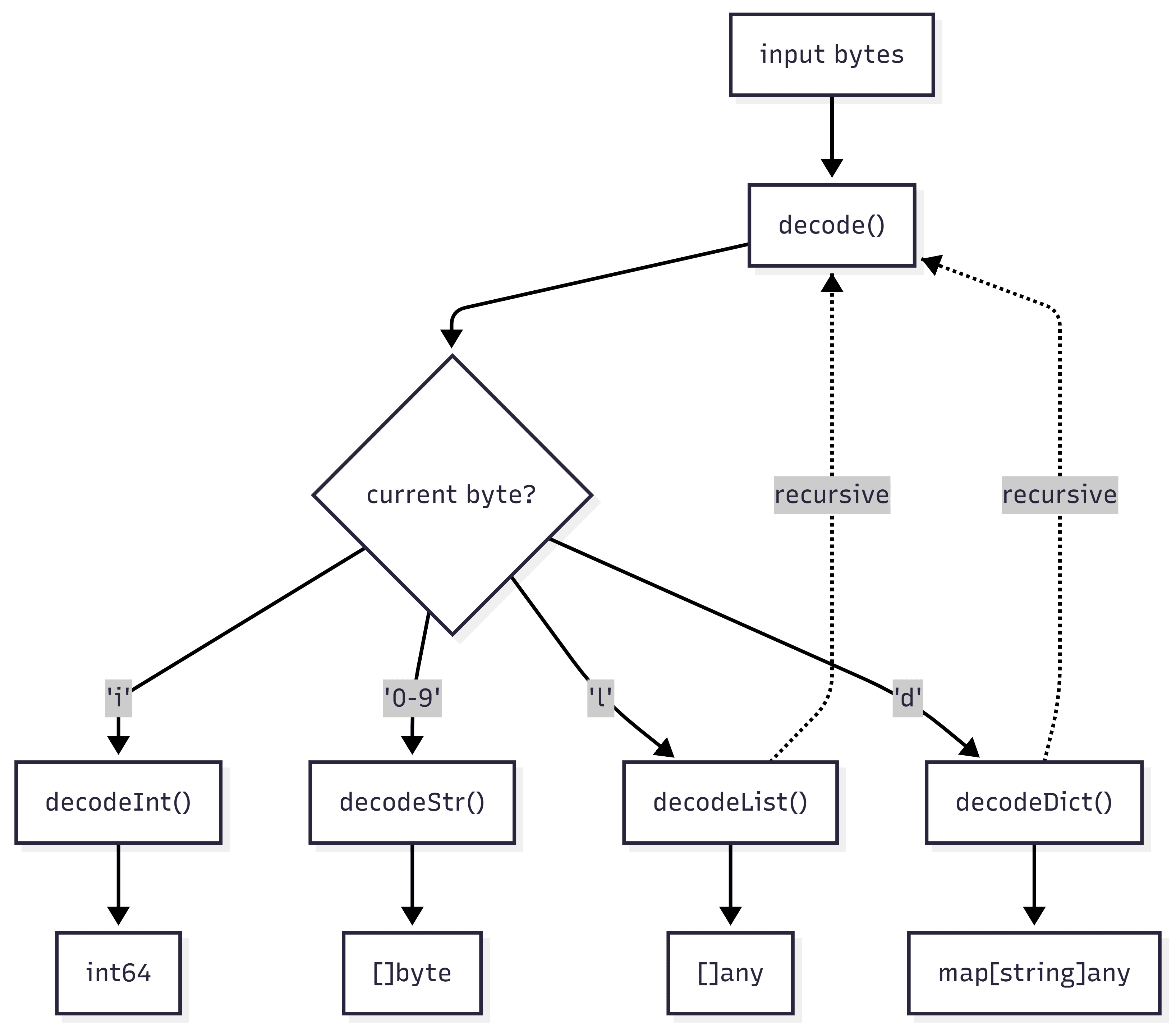
I wrote a minimal Go decoder that parses bencode using a cursor-based recursive descent approach. It is binary-safe and returns strings as []byte. The execution flow is the diagram below.

Technical Details
- •Decodes bencode strings, integers, lists, and dictionaries
- •Binary-safe output (strings are []byte)
- •Recursive descent parser with a manual cursor
- •Minimal main.go for quick testing
- •Learning reference and explanation
- •Thanks to @arpit_bhayani for the in depth explanation
- •If you want more detail, see Bencode